公安可以先按寻衅滋事罪对涉事保安进行拘留,待伤情鉴定后再进一步处理。既如有语言冲突,保安也无权伤害她人身体。
简要案情
A某驾驶一辆出租车行驶至一辅路时,临时停靠在非机动车道落客。此时,B某正驾驶一辆燃油三轮摩托车(经鉴定系机动车,未按规定注册登记)在该出租车正后方非机动车道内同向行驶,双方车辆未发生接触。B某认为A某临时停车行为妨害其通行,为宣泄不满,绕行到出租车左前方阻止出租车离开,并对A某进行辱骂,要求A某向其道歉。A某未予理睬,遂倒车欲将车驶入机动车道离开。B某见状后,将其驾驶的三轮摩托车拐入机动车道,继续对A某进行阻拦,后直接将三轮摩托车横停在机动车道,造成交通拥堵,严重影响现场交通秩序。经几分钟僵持后,A某下车向B某道歉,后B某驾车离开。
处罚情况
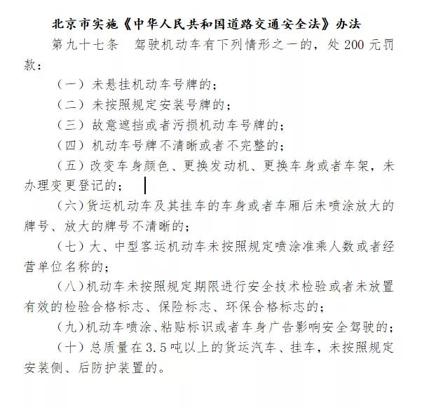
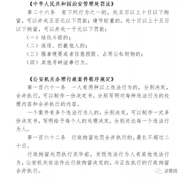
公安交通管理部门依据《道路交通安全法》第九十条、第九十五条第一款、第九十九条第一款第一项、第二款、《北京市实施<中华人民共和国道路交通安全法>办法》第九十七条第一项之规定,对B某驾驶与其驾驶证载明的准驾车型不相符机动车、驾驶未悬挂机动车号牌的机动车、驾驶机动车在非机动车道行驶的三种交通违法行为,合并给予其行政拘留并处罚款处罚;公安分局依据《治安管理处罚法》第二十六条第四项之规定,对B某寻衅滋事行为给予其治安拘留处罚,同时依据《公安机关办理行政案件程序规定》第一百六十二条之规定,对B某前述行为合并作出行政拘留并处罚款处罚。
评析
1. 关于本案如何定性问题?
第一种观点认为:B某的行为只是不遵守交通规则的交通违法行为,应当依据《道路交通安全法》相关规定对其进行处罚即可,无需再对其给予治安违法评价。理由是:B某未取得摩托车驾照,驾驶未悬挂号牌的三轮摩托车,在非机动车道行驶时与违章停车的A某发生行车纠纷,二人纠纷均系违反交规、不文明驾驶所致,且双方未发生肢体冲突,故对B某直接给予交通违法处罚即可,无需再对B某是否构成治安违法进行独立评价。
该种观点混淆了道路交通违法与治安违法是两种不同性质的违法评价问题,仅从“车”的视角对驾驶员进行处罚,而忽略了驾驶员将车作为实施违法行为辅助工具的行为性质认定,不能全面评价B某的全部违法行为。
第二种观点认为:B某的行为属于违反《治安管理处罚法》中的寻衅滋事行为,依法对其给予治安处罚即可,无需对其交通违法行为再进行处罚。理由是:寻衅滋事属于处罚较重的违反治安管理行为,交通违法行为属于处罚较轻的违法行为,按照重行为吸收轻行为或者两种行为择一重处断原则,对B某给予治安处罚即可,没有必要再对其交通违法行为进行处罚。
这种观点同样混淆了道路交通违法与治安违法是两种不同性质的违法评价问题,二者在立法目的、调整范围、侵犯客体等方面存在明显不同,属于不同的法律评价体系。
第三种观点认为:B某的行为既属于交通违法又构成治安违法,应对两种行为分别依据《道路交通安全法》《治安管理处罚法》相关规定进行处罚。理由是:道路交通处罚与治安管理处罚是分属两个不同法律规范的处罚,互不包含,互不隶属,是两个不同领域的违法行为评价体系,既不能以交通处罚代替治安处罚,避重就轻;也不能以治安处罚吸收交通处罚,片面评价。因此,对于交通违法行为中存在治安违法行为的,应当依据《道路交通安全法》《治安管理处罚法》相关规定,各自评价,分别处罚。
笔者同意第三种观点。本案中,B某未取得摩托车驾照,驾驶未悬挂号牌的三轮摩托车,在非机动车道行驶的行为,违反了《道路交通安全法》相关规定,侵犯的客体是道路交通安全以及国家对道路交通安全的管理秩序;B某为发泄不满情绪,在机动车道上故意别停、阻拦A某驾驶的出租车离开并对A某进行辱骂的行为,符合《治安管理处罚法》中“寻衅滋事”构成要件,侵犯的客体是社会公共秩序和他人人身权利。因此,B某的道路交通违法行为和寻衅滋事治安违法行为侵犯了不同的法益,违反了不同法律规范,应当对依法其违法行为各自评价,分别处罚。
3.交通拘留处罚与治安拘留处罚如何合并执行?
由于交通处罚与治安处罚二者在作出主体、文书内容、权利救济途径等方面存在不同,因此,对同一行为人既有道路交通违法行为,又有治安管理违法行为的,应当由各自处罚主体分别裁决,各自执行。但是,对同一行为人同时裁决交通拘留处罚和治安拘留处罚的,应当遵循“分别裁决、合并执行”的处理原则,且不能违反《公安机关办理行政案件程序规定》第一百六十二条“行政拘留处罚合并执行的,最长不超过二十日”的硬性规定。
那么,实际办案过程中,如何在法律文书中体现“合并执行”?譬如,对B某交通拘留处罚为10日、对其治安拘留处罚为12日,合并执行20日,执行场所均为XX区拘留所,不存在换押情况。那么,对B某交通处罚决定书中“执行方式和期限”一栏内容应正确填写为“因B某被XX分局决定给予行政拘留十二日(X公X行罚决字〔2021〕XXXXX号《行政处罚决定书》),根据《公安机关办理行政案件程序规定》第一百六十二条之规定,合并执行行政拘留二十日,自2021年X月X日至2021年X月X日,投送XX区拘留所执行行政拘留。”同样,对B某的治安拘留处罚决定书中“执行方式和期限”一栏内容对应填写为“因B某被XX公安交通管理部门决定给予行政拘留十日(X公交决字〔2021〕第XXXXX号《公安交通管理行政处罚决定书》),根据《公安机关办理行政案件程序规定》第一百六十二条之规定,合并执行行政拘留二十日,自2021年X月X日至2021年X月X日,投送XX区拘留所执行行政拘留。”两种拘留处罚决定书“执行方式和期限”内容要相互指引、先后呼应,执行期限和地点要具体明确。
在具体执行上,对行为人交通拘留处罚执行场所和治安拘留处罚执行场所不是同一执行场所,该如何合并执行?这种情况较为复杂,笔者认为可分为两种情况:一是对分别裁决行政拘留的天数之和未超过20日的,作出交通拘留和治安拘留的处罚主体除了参照前述“执行方式和期限”内容范例表述外,还要对谁先执行、两个拘留处罚执行期限起算节点、换押等事宜进行事前沟通,确保两个拘留处罚的执行工作衔接顺畅。二是对分别裁决行政拘留的天数之和超过20日的,除了前述注意事项外,应当在先执行完毕其中一个拘留处罚之后,按照“合并执行行政拘留最多不超过20日”的原则,再执行另外一个拘留处罚。
法条速递


犯罪嫌疑人在被侦查机关第一次讯问后或者采取强制措施之日起,可以聘请律师为其提供法律咨询、代理申诉、控告。犯罪嫌疑人被逮捕的,聘请的律师可以为其申请取保候审。涉及国家秘密的案件,犯罪嫌疑人聘请律师,应当经侦查机关批准。
受委托的律师有权向侦查机关了解犯罪嫌疑人涉嫌的罪名,可以会见在押的犯罪嫌疑人,向犯罪嫌疑人了解有关案件情况。律师会见在押的犯罪嫌疑人,侦查机关根据案件情况和需要可以派员在场。涉及国家秘密的案件,律师会见在押的犯罪嫌疑人,应当经侦查机关批准。
94"
寻衅滋事罪,是《刑法》第六章第一节扰乱公共秩序罪这类罪名中的个罪,它是指在公共场所无事生非,起哄闹事,殴打伤害无辜,肆意挑衅,横行霸道,破坏公共秩序的行为。根据规定,构成寻衅滋事罪,必须是行为情节恶劣、情节严重或者造成公共场所秩序严重混乱的,才构成犯罪。对于情节轻微、危害不大的寻衅滋事行为,只能以一般违法行为论处。寻衅滋事罪起点刑五年以下有期徒刑、拘役或者管制,上升刑为五年以上十年以下有期徒刑,可以并处罚金。具有《刑法》第二百九十三条规定的四种情形之一的,为有期徒刑六个月。每增加定罪的情形之一的,刑期增加一年;每增加非定罪的情形之一或者同一种情形增加二次,刑期增加六个月。寻衅滋事致人轻伤的,为有期徒刑一年六个月,每增加轻伤一人,刑期增加六个月至一年;每增加轻微伤一人,刑期增加二个月。强拿硬要他人财物或任意损毁、占用公私财物,累计每增加200元,刑期增加一个月。法律依据:《中华人民共和国刑法》第二百九十三条有下列寻衅滋事行为之一,破坏社会秩序的,处五年以下有期徒刑、拘役或者管制:(一)随意殴打他人,情节恶劣的;(二)追逐、拦截、辱骂、恐吓他人,情节恶劣的;(三)强拿硬要或者任意损毁、占用公私财物,情节严重的;(四)在公共场所起哄闹事。造成公共场所秩序严重混乱的。纠集他人多次实施前款行为,严重破坏社会秩序的,处五年以上十年以下有期徒刑,可以并处罚金。《刑法》第293条:有下列寻衅滋事行为之一,破坏社会秩序的,处5年以下有期徒刑、拘役或者管制:1.随意殴打他人,情节恶劣的;2.追逐、拦截、辱骂他人,情节恶劣的;3.强拿硬要或者任意毁损、占用公私财物,情节恶劣的;4.在公共场所起哄闹事,造成公共场所秩序严重混乱的。
《治安管理处罚法》第43条:殴打他人的,或者故意伤害他人身体的,处5日以上10日以下拘留,并处200元以上500元以下罚款;情节较轻的,处5日以下拘留或者500元以下罚款......
可见,关于“寻衅滋事”认定,伸缩性非常大,由于律师可以提前介入案件,建议你采取楼上意见。1:刑拘到逮捕的最长时间为37天,刑拘到起诉的最长时间为五个月(除特殊情况)
2:其他人到不到案与起诉该人无关,只要证据充分,事实清楚,照样可以起诉。
3:关于判罚,请参考这段文字
刑法第293条规定,有下列寻衅滋事行为之一,破坏社会秩序的,处5年以下有期徒刑、拘役或者管制:随意殴打他人,情节恶劣的;追逐、拦截、辱骂他人,情节恶劣的;强拿硬要或者任意损毁、占用公私财物,情节严重的;在公共场所起哄闹事,造成公共秩序严重混乱的。
三、《关于办理寻衅滋事案件适用法律若干问题的意见》
为正确适用刑法关于寻衅滋事罪的规定,严厉打击寻衅滋事犯罪活动,维护社会秩序,现根据刑法及相关司法解释,对在司法实践中办理寻衅滋事案件的若干法律问题提出以下意见:
(一)有下列情形之一,破坏社会秩序的,属于刑法第二百九十三条中的“情节恶劣”或“情节严重”,应以寻衅滋事罪论处:
1、在两年内实施三次以上寻衅滋事行为的;
2、随意殴打他人造成一人以上轻伤或三人以上轻微伤的;
3、追逐、拦截、辱骂他人、致使他人无法正常生活、工作,或者造成他人精神失常、自杀等严重后果的;
4、强拿硬要公私财物价值人民币1000元以上、任意损毁公私财物2000元以上或者任意占用公私财物1万元以上的。
因实施刑法第二百九十三条中的四项行为之一而构成其他更重罪行,以重罪论处。
(二)非法插手民间纠纷,殴打他人的,以随意殴打他人论;强行收取各种形式保护费,或者非法插手民间纠纷,以强迫手段索赔、讨债、从中牟利的,以强拿硬要论。要是你家有关系就能取保候审,不过是要押金的
要是检察院以寻衅滋事罪上诉的话,那你老公会被盘5年以下有期徒刑拘役或管制依据你所说的情况,问题应该不会太严重!以谁的名义告的无关紧要.
搜索标签:
本站关键词:青少年问题,青少年叛逆怎么办,孩子脾气暴躁怎么办,戒网瘾,早恋,叛逆,厌学,江西戒网瘾学校,江西叛逆孩子学校,江西特训学校,江西问题青少年学校,江西问题少年学校,江西管教学校,江西青少年管教学校,江西全封闭式管理学校,江西军事化管理学校
Copyright © 2012-2024 武汉怡橙网络科技有限公司 版权所有
网站导航
网站地图
sitemap.txt
TAG标签
lCP备案号: 鄂ICP备2024079674号-12